En el módulo ESRS de Daato, puede realizar el análisis de doble materialidad, completar un análisis de brechas y luego recopilar e informar datos ESRS.
Este artículo trata sobre cómo completar la recopilación de datos y preparar su informe de sostenibilidad, por ejemplo, después de completar su evaluación de doble materialidad, como se describe aquí .
Antes de comenzar con la recopilación y generación de informes de datos ESRS, eche otro vistazo a los roles relevantes en el módulo ESRS aquí .
Plataforma de lanzamiento
En el módulo ESRS, le guiaremos una vez más a través de los distintos pasos para obtener su informe de sostenibilidad CSRD listo para auditoría con la ayuda de nuestra plataforma de lanzamiento. En el resto de este artículo, le presentaremos los distintos pasos. Aquí también puede ver cómo está estructurado el módulo ESRS en Daato:
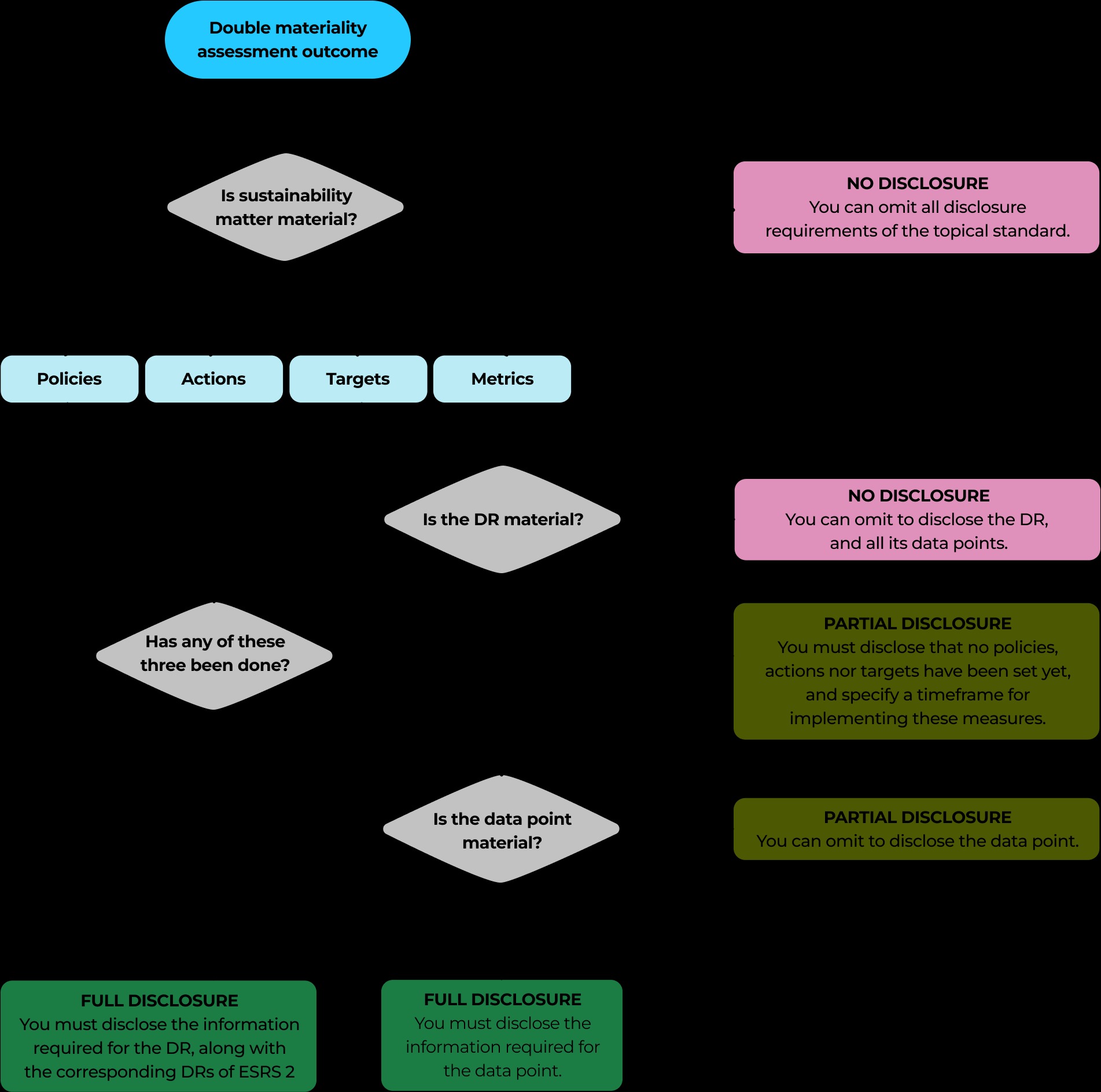
En Daato, todos los requisitos de divulgación y los puntos de datos se activan o desactivan automáticamente según los resultados del análisis de materialidad para cumplir con los requisitos del ESRS. La selección de los requisitos de divulgación se realiza automáticamente en cuanto la DMA se vincula al informe ESRS recién creado.
Sin embargo, este primer paso es relevante incluso si ha realizado el análisis de materialidad con Daato y se beneficia de la transferencia automática porque también puede
- Agregar información específica de la empresa
- Aplicar disposiciones de introducción gradual o determinar para qué requisitos de divulgación puede no tener información y excluirlos
- Asignar ciertos estándares o requisitos de divulgación a los colegas y, por lo tanto, asignar responsabilidad
Si no ha realizado su Evaluación de Doble Materialidad con Daato, puede utilizar este paso para reflejar sus resultados en la herramienta utilizando los botones Activar/Desactivar para incluir o excluir estándares, requisitos de divulgación o incluso puntos de datos del informe.
Al iniciar este paso, verá todos los estándares (p. ej., E1, S1, G1, etc.), todos los requisitos de divulgación (p. ej., BP-1, E1-1, etc.) y los datos distribuidos en los cuatro grupos: Información General, Ambiental, Social y de Gobernanza. En Daato, hemos transferido todos los datos ESRS a nuestro software y ahora le ofrecemos varias opciones para completarlos. La integridad de los datos en el software de Daato ha sido confirmada por el auditor Rödl & Partner.
Puedes ver cómo funciona todo aquí:
Una vez completado este primer paso, puede cerrarlo y comenzar el siguiente. Puede reabrirlo en cualquier momento, pero tenga en cuenta que si modifica la (des)activación de los requisitos de divulgación posteriormente, podría perder los datos de los requisitos de divulgación que excluya posteriormente.
Paso 2: Preparación de la recopilación de datos
Una vez confirmado el alcance de su informe, estará listo para preparar la recopilación de datos. Al comenzar este paso, verá todos los estándares (p. ej., E1, S1, G1, etc.), todos los requisitos de divulgación (p. ej., BP-1, E1-1, etc.) y los datos que decidió incluir en el informe en el Paso 1, distribuidos en cuatro grupos: Información General, Ambiental, Social y de Gobernanza.
En el segundo paso, puede configurar la recopilación de datos. Puede hacer lo siguiente:
- Asignar todos los requisitos de divulgación a uno de sus colegas
- Seleccione un punto de datos para la recopilación de datos " Manual "
- Seleccione un punto de datos para la recopilación de datos " Agregados "
Quizás se pregunte qué significa recopilación de datos “ manual ” y “ agregada ”.
La recopilación de datos " manual " significa que usted (1) abre un punto de datos y lo responde usted mismo o lo envía a un colega (2) usa la función de colaboración de Daato para colaborar con expertos seleccionados.
- Responder a un punto de datos por su cuenta o solicitar la respuesta a un compañero. Esto puede ser apropiado cuando el punto de datos es una sola pregunta de "Sí/No", por ejemplo, que afecta a toda la organización. El mejor ejemplo es ESRS 2 " (BP-1 5 a) ¿Cuál es la base para la preparación de su declaración de sostenibilidad? ¿Se ha preparado de forma consolidada o individual? ", donde la respuesta puede ser "Consolidada" o "Individual". Esta respuesta puede ser respondida por una sola persona, generalmente a nivel de grupo, o bien por usted mismo o bien solicitándosela a un compañero, como se muestra aquí .
- Colaborar: Responder a un punto de datos junto con expertos seleccionados. En particular, para preguntas cualitativas, puede ser necesario recopilar la opinión de varios expertos de la empresa, ya que todos poseen conocimientos que, en su conjunto, proporcionarán la respuesta al punto de datos correspondiente. Puede utilizar la función "Colaborar" de Daato para este fin. El mejor ejemplo es ESRS 2 " (GOV-5 36 a) Describa el alcance, las principales características y los componentes de los procesos y sistemas de gestión de riesgos y control interno que su organización aplica en relación con la elaboración de informes de sostenibilidad". En este caso, puede ser relevante solicitar la opinión de dos o tres colegas del equipo de gestión de riesgos con diferentes tipos de experiencia. Todos ellos pueden aportar fragmentos de la respuesta, que luego puede resumir en una respuesta final.
La recopilación de datos " agregados " significa que este punto de datos se enviará a un grupo mayor de, por ejemplo, entidades (todas las filiales, todas las ubicaciones) simultáneamente, junto con todos los demás puntos de datos seleccionados para la recopilación de datos "agregados". Esto significa que el receptor recibe una solicitud con todos los puntos de datos seleccionados para la recopilación de datos agregados y asignados a él. El mejor ejemplo es ESRS 3-4 " (E3-4 28 a) Consumo de agua", que se envía a todas las entidades, ubicaciones, etc., y luego se agrega a una suma basada en todas las entradas.
La agregación se basa en la estructura organizativa y los usuarios asignados a ella. Permite recopilar datos de varias unidades simultáneamente, con un solo clic, y agrega las respuestas automáticamente.
Una vez que haya cumplido con todos los estándares, requisitos de divulgación y puntos de datos y haya elegido el método de recopilación de datos, haga clic en "Completar paso" y podrá pasar al Paso 3, donde realmente podrá ingresar y recopilar los datos.
Paso 3: Recopilación de datos
Una vez completado el proceso preparatorio del Paso 2 y configurado todo, puede iniciar la recopilación de datos estableciendo una fecha límite y redactando un mensaje para todos los destinatarios. A continuación, puede iniciar la recopilación de datos y las solicitudes (mediante notificaciones por correo electrónico) se enviarán directamente a todos los usuarios asignados a las entidades de las que se recopilan datos, quienes las responderán. Recibirá una notificación en cuanto se envíen los comentarios.
En este vídeo podrás ver cómo funciona todo el proceso:
Durante todo el proceso, es importante que usted o sus compañeros marquen los puntos de datos como completados en cuanto los hayan respondido para poder ver su progreso en cualquier momento. También puede usar nuestra función de filtro en la tabla para ver rápidamente qué puntos de datos aún no se han respondido, por ejemplo.
Paso 4: Informes
Una vez que todos los puntos de datos se hayan marcado como "Completados", puede finalizar el Paso 2: Recopilación de datos y comenzar a crear el informe. También puede comenzar este paso incluso si aún no ha completado todos los puntos de datos.
Ahora verá una tabla con todos los requisitos de divulgación para la cual puede crear sus respectivos párrafos de informe. Para ello, puede usar la ayuda junto a la ventana del párrafo de informe para consultar los datos recopilados en el paso anterior, revisar el requisito de divulgación, consultar una lista de verificación proporcionada por Daato o usar nuestra guía. También puede cargar documentos para fines de auditoría.
Además de la opción de redactar los párrafos del informe usted mismo, en Daato también puede contar con el apoyo de nuestra inteligencia artificial. Así funciona:
Una vez creados todos los párrafos del informe, puede descargarlo en formato Word haciendo clic en el botón "Exportar informe". El documento no solo contiene los párrafos del informe que ha creado, sino también los puntos de datos y las tablas que se incluirán en el informe de acuerdo con ESRS.
¿Le ha sido útil este artículo?
¡Qué bien!
Gracias por sus comentarios
¡Sentimos mucho no haber sido de ayuda!
Gracias por sus comentarios
Sus comentarios se han enviado
Agradecemos su esfuerzo e intentaremos corregir el artículo
