Dans le module ESRS sur Daato, vous pouvez effectuer l'analyse de double matérialité, effectuer une analyse des écarts, puis collecter et signaler les données ESRS.
Cet article explique comment procéder à la collecte de données et préparer votre rapport de durabilité, par exemple après avoir terminé votre évaluation de double matérialité, comme décrit ici .
Avant de commencer la collecte et le reporting des données ESRS, examinez à nouveau les rôles pertinents dans le module ESRS ici .
Rampe de lancement
Dans le module ESRS, nous vous guiderons à nouveau à travers les différentes étapes pour obtenir votre rapport de développement durable CSRD prêt pour l'audit, grâce à notre plateforme de lancement. Dans la suite de cet article, nous vous présenterons les différentes étapes. Vous pouvez également découvrir ici la structure du module ESRS sur Daato :
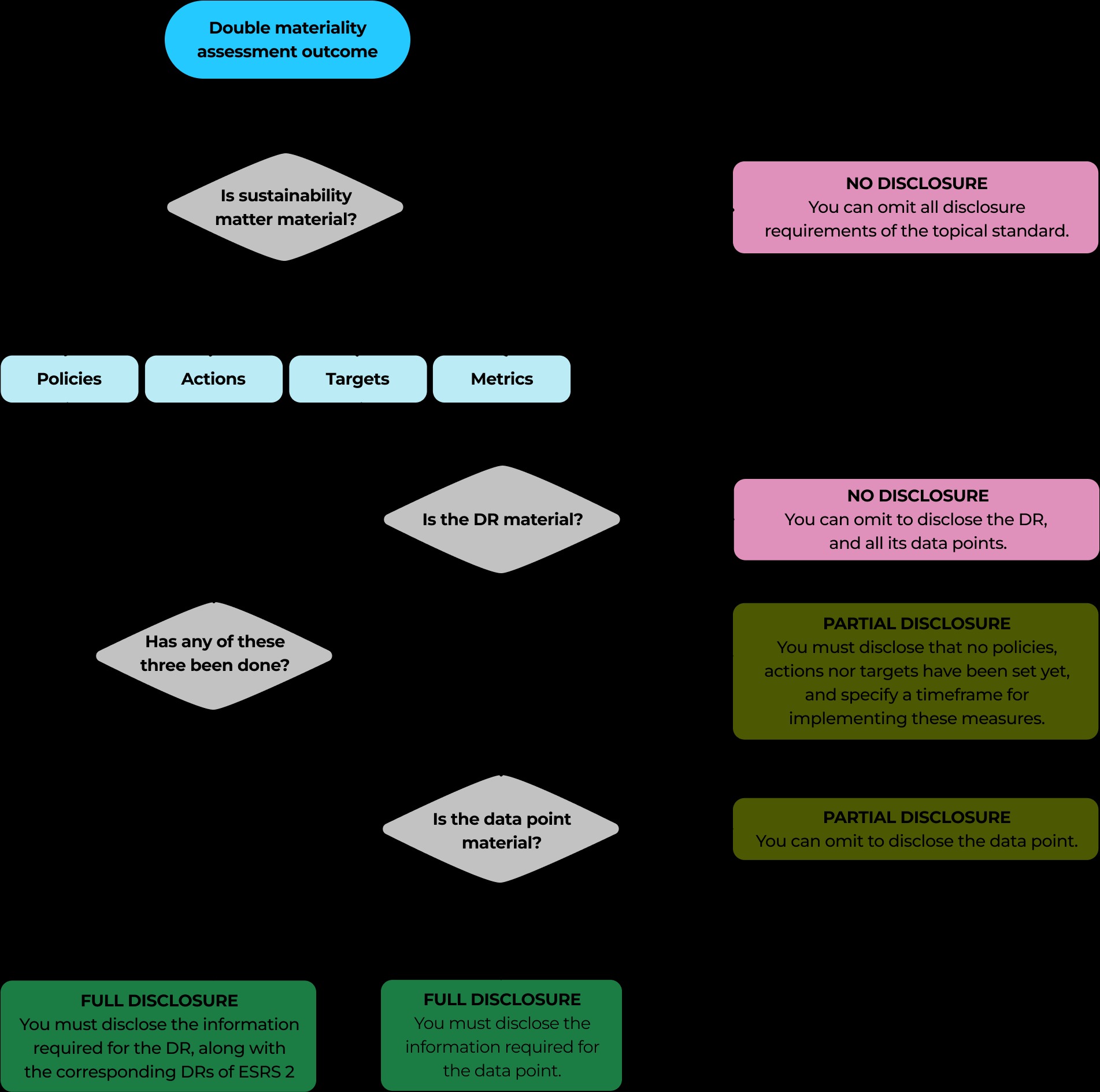
Sur Daato, toutes les exigences de divulgation et tous les points de données sont automatiquement activés ou désactivés en fonction des résultats de l'analyse de matérialité afin de répondre aux exigences de l'ESRS. La sélection des exigences de divulgation est effectuée automatiquement dès que l'analyse de matérialité est liée au rapport ESRS nouvellement créé.
Néanmoins, cette première étape est pertinente même si vous avez réalisé l'analyse de matérialité avec Daato et bénéficiez du transfert automatique car vous pouvez également
- Ajouter des informations spécifiques à l'entreprise
- Appliquer des dispositions de mise en œuvre progressive ou déterminer pour quelles exigences de divulgation vous ne disposez peut-être pas d'informations et les exclure
- Attribuer certaines normes ou exigences de divulgation à des collègues et ainsi attribuer des responsabilités
Si vous n'avez pas effectué votre évaluation de double matérialité avec Daato, vous pouvez utiliser cette étape pour refléter ses résultats sur l'outil en utilisant les boutons Activer/Désactiver pour inclure ou exclure des normes, des exigences de divulgation ou même des points de données du rapport.
Dès le début de cette étape, vous verrez toutes les normes (par exemple, E1, S1, G1, etc.), toutes les exigences de divulgation (par exemple, BP-1, E1-1, etc.) et les points de données répartis dans les quatre groupes suivants : Informations générales, Environnement, Social et Gouvernance. Chez Daato, nous avons transféré tous les points de données ESRS vers notre logiciel et vous proposons désormais différentes options pour les compléter. L'exhaustivité des points de données du logiciel Daato a été confirmée par le cabinet d'audit Rödl & Partner.
Vous pouvez voir comment tout cela fonctionne ici :
Une fois cette première étape terminée, vous pouvez la clôturer et passer à la suivante. Vous pouvez la rouvrir à tout moment, mais gardez à l'esprit que si vous modifiez (désactivez) ultérieurement les exigences de divulgation, vous risquez de perdre les données relatives aux exigences de divulgation que vous aurez exclues ultérieurement.
Étape 2 : Préparation de la collecte de données
Une fois la portée de votre rapport confirmée, vous êtes prêt à préparer la collecte de données. Dès le début de cette étape, vous verrez toutes les normes (par exemple, E1, S1, G1, etc.), toutes les exigences de divulgation (par exemple, BP-1, E1-1, etc.) et les points de données que vous avez choisi d'inclure dans le rapport à l'étape 1, répartis dans les quatre groupes suivants : Informations générales, Environnement, Social et Gouvernance.
Dans la deuxième étape, vous pouvez configurer la collecte de données. Vous pouvez alors effectuer les opérations suivantes :
- Confiez l’ensemble des obligations de divulgation à l’un de vos collègues
- Sélectionnez un point de données pour la collecte de données « Manuelle »
- Sélectionnez un point de données pour la collecte de données « agrégées »
Vous pourriez vous demander ce que signifient les termes « manuel » et « agrégé » de collecte de données.
La collecte de données « manuelle » signifie que vous (1) ouvrez un point de données et y répondez vous-même ou l'envoyez à un collègue (2) utilisez la fonction de collaboration de Daato pour collaborer avec des experts sélectionnés.
- Répondre à une donnée par vous-même ou demander à un collègue de répondre. Cette réponse peut être appropriée lorsque la donnée est une simple question « Oui/Non », par exemple, qui affecte l'ensemble de l'organisation. L' exemple le plus frappant est la question ESRS 2 « (BP-1 5 a) : Sur quelle base votre déclaration de développement durable est-elle préparée ? A-t-elle été établie sur une base consolidée ou individuelle ? », où la réponse est « Consolidée » ou « Individuelle ». Cette réponse peut être donnée par une seule personne, généralement au niveau du groupe, soit vous-même, soit à la demande d'un collègue, comme illustré ici .
- Collaborer - Répondre à un point de données avec des experts sélectionnés. Pour les questions qualitatives en particulier, il peut être nécessaire de recueillir les contributions de plusieurs experts de l'entreprise, car ils possèdent tous des connaissances qui, dans leur ensemble, fourniront la réponse au point de données concerné. Vous pouvez utiliser la fonctionnalité « Collaborer » de Daato à cette fin. L' exemple le plus frappant est la norme ESRS 2 : « (GOV-5 36 a) Veuillez décrire le périmètre, les principales caractéristiques et les composantes des processus et systèmes de gestion des risques et de contrôle interne que votre organisation applique en matière de reporting de développement durable ». Il peut être pertinent de solliciter les contributions de deux ou trois collègues de l'équipe de gestion des risques, dotés d'expertises différentes. Chacun d'eux pourra vous fournir des éléments de réponse, que vous pourrez ensuite synthétiser en une réponse « finale ».
La collecte de données « agrégées » signifie que ce point de données sera envoyé à un groupe plus large d'entités (par exemple, toutes les filiales, tous les sites) simultanément avec tous les autres points de données sélectionnés pour la collecte de données « agrégées ». Cela signifie que le destinataire reçoit une requête contenant tous les points de données sélectionnés pour la collecte de données agrégées et qui lui sont attribués. L' exemple le plus frappant est l'ESRS 3-4 « (E3-4 28 a) Consommation d'eau », qui est idéalement envoyée à toutes les entités, sites, etc., puis agrégée en une somme basée sur toutes les entrées.
L'agrégation s'appuie sur la structure organisationnelle et les utilisateurs qui lui sont affectés. Elle permet de collecter simultanément des données auprès de plusieurs unités, en un seul clic, et d'agréger automatiquement les réponses.
Une fois que vous avez parcouru toutes les normes, les exigences de divulgation et les points de données et choisi la méthode de collecte de données, cliquez sur « Terminer l'étape » et vous pouvez passer à l'étape 3, où vous pouvez réellement saisir et collecter les données.
Étape 3 : Collecte de données
Dès que vous avez terminé le processus préparatoire de l'étape 2 et tout configuré, vous pouvez commencer la collecte de données en fixant une date d'échéance et en rédigeant un message à tous les destinataires. Vous pouvez ensuite lancer la collecte de données et les demandes (via des notifications par e-mail) sont envoyées directement à toutes les personnes affectées aux entités auprès desquelles vous collectez des données, qui y répondent ensuite. Vous recevrez une notification dès que les commentaires auront été soumis.
Dans cette vidéo, vous pouvez voir comment fonctionne l'ensemble du processus :
Tout au long du processus, il est important que vous ou vos collègues marquiez les points de données comme terminés dès que vous y avez répondu, afin de pouvoir consulter votre progression à tout moment. Vous pouvez également utiliser notre fonction de filtrage dans le tableau pour identifier rapidement les points de données auxquels vous n'avez pas encore répondu, par exemple.
Étape 4 : Rapport
Une fois tous les points de données marqués comme « Terminés », vous pouvez finaliser l'étape 2 : Collecte de données et commencer à créer le rapport. Vous pouvez également démarrer cette étape même si vous n'avez pas encore saisi tous les points de données.
Vous verrez alors apparaître un tableau répertoriant toutes les exigences de divulgation pour lesquelles vous pouvez créer vos paragraphes de rapport respectifs. Pour ce faire, vous pouvez utiliser l'aide à côté de la fenêtre du paragraphe de rapport pour consulter les données collectées à l'étape précédente, revoir les exigences de divulgation, consulter une liste de contrôle fournie par Daato ou utiliser nos conseils. Vous pouvez également télécharger des documents à des fins d'audit.
Outre la possibilité de rédiger vous-même les paragraphes du rapport, sur Daato, vous pouvez également bénéficier de l'assistance de notre intelligence artificielle. Voici comment cela fonctionne :
Une fois tous les paragraphes du rapport créés, vous pouvez le télécharger au format Word en cliquant sur le bouton « Exporter le rapport ». Le document contient non seulement les paragraphes créés, mais également les points de données et les tableaux à inclure dans le rapport, conformément à l'ESRS.
Cet article a-t-il été utile ?
C'est super !
Merci pour votre commentaire
Désolé ! Nous n'avons pas pu vous être utile
Merci pour votre commentaire
Commentaires envoyés
Nous apprécions vos efforts et nous allons corriger l'article
