Nel modulo ESRS su Daato è possibile eseguire la doppia analisi di materialità, completare un'analisi dei gap e quindi raccogliere e comunicare i dati ESRS.
Questo articolo spiega come raccogliere i dati e preparare il tuo report sulla sostenibilità, ad esempio dopo aver completato la valutazione della doppia materialità, come descritto qui .
Prima di iniziare con la raccolta e la rendicontazione dei dati ESRS, dai un'altra occhiata ai ruoli rilevanti nel modulo ESRS qui .
rampa di lancio
Nel modulo ESRS, vi guideremo ancora una volta attraverso i vari passaggi per realizzare il vostro report di sostenibilità CSRD pronto per la verifica, con l'aiuto del nostro launchpad. Nel resto di questo articolo, vi illustreremo i vari passaggi. Qui potete anche vedere come è strutturato il modulo ESRS su Daato:
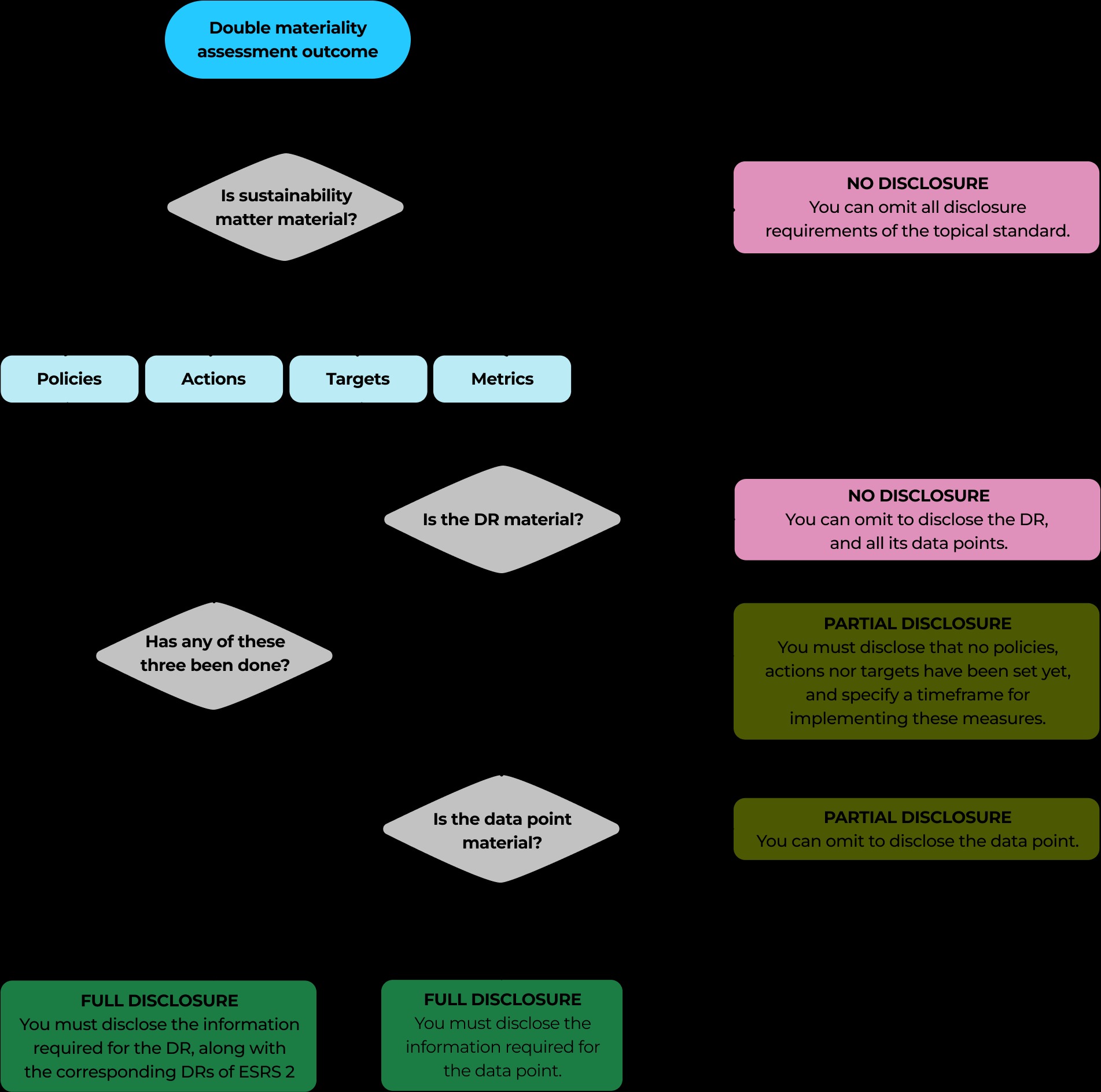
Su Daato, tutti i requisiti di informativa e i punti dati vengono attivati o disattivati automaticamente in base ai risultati dell'analisi di materialità, al fine di soddisfare i requisiti dell'ESRS. La selezione dei requisiti di informativa viene effettuata automaticamente non appena il DMA viene collegato al report ESRS appena creato.
Tuttavia, questo primo passaggio è rilevante anche se hai effettuato l'analisi di materialità con Daato e benefici del trasferimento automatico perché puoi anche
- Aggiungi informazioni specifiche dell'azienda
- Applicare disposizioni transitorie o determinare per quali requisiti di informativa non si dispone di informazioni ed escluderle
- Assegnare determinati standard o requisiti di divulgazione ai colleghi e quindi assegnare la responsabilità
Se non hai eseguito la tua valutazione della doppia materialità con Daato, puoi utilizzare questo passaggio per riportarne i risultati sullo strumento utilizzando i pulsanti Attiva/Disattiva per includere o escludere standard, requisiti di informativa o persino punti dati dal report.
Non appena avviate questa fase, vedrete tutti gli standard (ad esempio E1, S1, G1, ecc.), tutti i requisiti di informativa (ad esempio BP-1, E1-1, ecc.) e i punti dati suddivisi nei quattro gruppi: Informativa Generale, Ambientale, Sociale e Governance. Noi di Daato abbiamo trasferito tutti i punti dati ESRS nel nostro software e ora vi offriamo diverse opzioni per completarli. La completezza dei punti dati sul software Daato è stata confermata dal revisore Rödl & Partner.
Puoi vedere come funziona il tutto qui:
Una volta completato il lavoro in questa prima fase, puoi chiuderla e iniziare quella successiva. Puoi riaprirla in qualsiasi momento, ma tieni presente che se modifichi l'attivazione o la disattivazione degli obblighi di informativa in un secondo momento, potresti perdere i dati relativi agli obblighi di informativa che hai successivamente escluso.
Fase 2: Preparazione della raccolta dati
Una volta confermato l'ambito del report, sei pronto per preparare la raccolta dati. Non appena inizi questa fase, vedrai tutti gli standard (ad esempio E1, S1, G1, ecc.), tutti i requisiti di informativa (ad esempio BP-1, E1-1, ecc.) e i dati che hai scelto di includere nel report nella Fase 1, suddivisi nei quattro gruppi: Informativa Generale, Ambientale, Sociale e Governance.
Nella seconda fase, hai ora la possibilità di impostare la raccolta dati. Puoi fare quanto segue:
- Assegna tutti i requisiti di divulgazione a uno dei tuoi colleghi
- Seleziona un punto dati per la raccolta dati " Manuale "
- Seleziona un punto dati per la raccolta di dati " aggregati "
Potresti chiederti cosa significano le parole " raccolta dati manuale " e " aggregata ".
La raccolta dati " manuale " significa che puoi (1) aprire un punto dati e rispondere tu stesso o inviarlo a un collega (2) utilizzare la funzionalità di collaborazione di Daato per collaborare con esperti selezionati.
- Rispondere a un punto dati da soli o richiedere una risposta a un collega. Questa può essere una soluzione appropriata quando il punto dati è, ad esempio, una singola domanda "Sì/No" che riguarda l'intera organizzazione. L' esempio principale è ESRS 2 " (BP-1 5 a) Qual è la base per la preparazione della vostra dichiarazione di sostenibilità? È stata redatta su base consolidata o individuale? ", dove la risposta è "Consolidata" o "Individuale". Questa domanda può essere risolta da una sola persona, solitamente a livello di gruppo, da soli o su richiesta di un collega, come mostrato qui .
- Collaborare - Rispondere a un punto dati insieme a esperti selezionati. In particolare, per le domande qualitative, potrebbe essere necessario raccogliere input da diversi esperti aziendali, poiché tutti possiedono una conoscenza specifica che, nel suo complesso, fornirà la risposta al rispettivo punto dati. È possibile utilizzare la funzione "Collabora" di Daato a questo scopo. L' esempio principale è ESRS 2 " (GOV-5 36 a) Descrivere l'ambito, le caratteristiche principali e le componenti dei processi e dei sistemi di gestione del rischio e di controllo interno che la vostra organizzazione applica in relazione al reporting di sostenibilità". In questo caso, può essere utile richiedere input a 2 o 3 colleghi del team di gestione del rischio con competenze diverse. Tutti loro possono fornire una parte della risposta, che sarà poi possibile riassumere in un'unica risposta "finale".
La raccolta dati " aggregata " significa che questo punto dati verrà inviato contemporaneamente a un gruppo più ampio di entità, ad esempio tutte le filiali, tutte le sedi, insieme a tutti gli altri punti dati selezionati per la raccolta dati "aggregata". Ciò significa che il destinatario riceve una richiesta con tutti i punti dati selezionati per la raccolta dati aggregati e a lui assegnati. L' esempio principale è ESRS 3-4 " (E3-4 28 a) Consumo idrico", che è consigliabile inviare a tutte le entità, sedi, ecc. e poi aggregare in un'unica somma basata su tutti gli input.
L'aggregazione si basa sulla struttura organizzativa e sugli utenti ad essa assegnati. Consente la raccolta dati da diverse unità contemporaneamente, con un solo clic, e aggrega automaticamente le risposte.
Dopo aver esaminato tutti gli standard, i requisiti di informativa e i punti dati e scelto il metodo di raccolta dati, clicca su "Completa passaggio" e potrai passare al Passaggio 3, in cui potrai effettivamente inserire e raccogliere i dati.
Fase 3: Raccolta dati
Una volta completata la fase preparatoria del Passaggio 2 e impostato tutto, puoi avviare la raccolta dati impostando una data di scadenza e inviando un messaggio a tutti i destinatari. A questo punto puoi avviare la raccolta dati e le richieste (tramite notifiche email) vengono inviate direttamente a tutti coloro che hai assegnato alle entità da cui stai raccogliendo i dati, che a loro volta rispondono. Riceverai una notifica non appena il feedback sarà stato inviato.
In questo video puoi vedere come funziona l'intero processo:
Durante tutto il processo, è importante che tu o i tuoi colleghi contrassegniate i punti dati come completati non appena avrete risposto, in modo da poter visualizzare i vostri progressi in qualsiasi momento. Potete anche utilizzare la nostra funzione di filtro nella tabella per vedere rapidamente quali punti dati non hanno ancora ricevuto risposta, ad esempio.
Fase 4: Segnalazione
Una volta contrassegnati tutti i punti dati come "Completati", è possibile finalizzare il Passaggio 2: Raccolta dati e iniziare a creare il report. È possibile iniziare questo passaggio anche se non sono ancora stati completati tutti i punti dati.
Visualizzerai ora una tabella con tutti i requisiti di informativa per i quali potrai creare i rispettivi paragrafi del report. Per farlo, puoi utilizzare la guida accanto alla finestra del paragrafo del report per consultare i dati raccolti nel passaggio precedente, dare un'altra occhiata ai requisiti di informativa, visualizzare una checklist fornita da Daato o utilizzare la nostra guida. Puoi anche caricare documenti a scopo di audit.
Oltre alla possibilità di scrivere autonomamente i paragrafi del report, su Daato hai anche la possibilità di essere supportato dalla nostra intelligenza artificiale. Ecco come funziona:
Una volta creati tutti i paragrafi del report, è possibile scaricare il report in formato Word cliccando sul pulsante "Esporta report". Il documento contiene non solo i paragrafi creati, ma anche i dati e le tabelle da includere nel rapporto in conformità con ESRS.
Questa risposta ti è stata utile?
Fantastico!
Grazie per il tuo feedback
Siamo spiacenti di non poterti essere di aiuto
Grazie per il tuo feedback
Feedback inviato
Apprezziamo il tuo sforzo e cercheremo di correggere l’articolo
